近日,中国第四军医大学(空军军医大学)泌尿外科杨晓剑教授团队联合南方医科大学基础医学院医学遗传学教研室的研究人员在International Journal of Molecular Sciences上发表论文,报道了一种新型小分子TLR4抑制剂DB03476,该化合物在小鼠急性肾损伤模型中显示出保护作用。
研究团队通过基于结构的虚拟筛选方法,针对小鼠Tlr4蛋白的胞内TIR结构域,从DrugBank数据库的6041个实验验证生物活性分子中筛选出了DB03476。AlphaFold3结构预测显示,该化合物与Tlr4关键残基Cys745存在结合潜力。分子动力学模拟分析表明,DB03476能够与Tlr4稳定结合,且不会显著改变蛋白的整体构象。
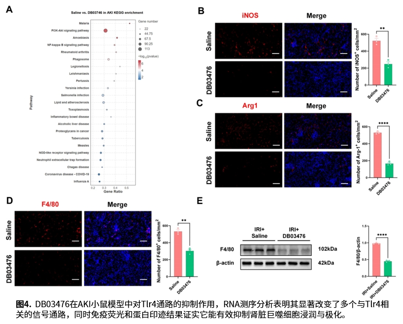
在小鼠肾脏缺血再灌注诱导的急性肾损伤模型中,给予DB03476处理的小鼠表现出以下结果:
肾脏炎症反应减轻
巨噬细胞浸润减少
TLR4/MyD88/NF-κB信号通路活性降低
肾细胞凋亡减少
炎症因子IL-6、IL-17、IL-33等表达水平下降
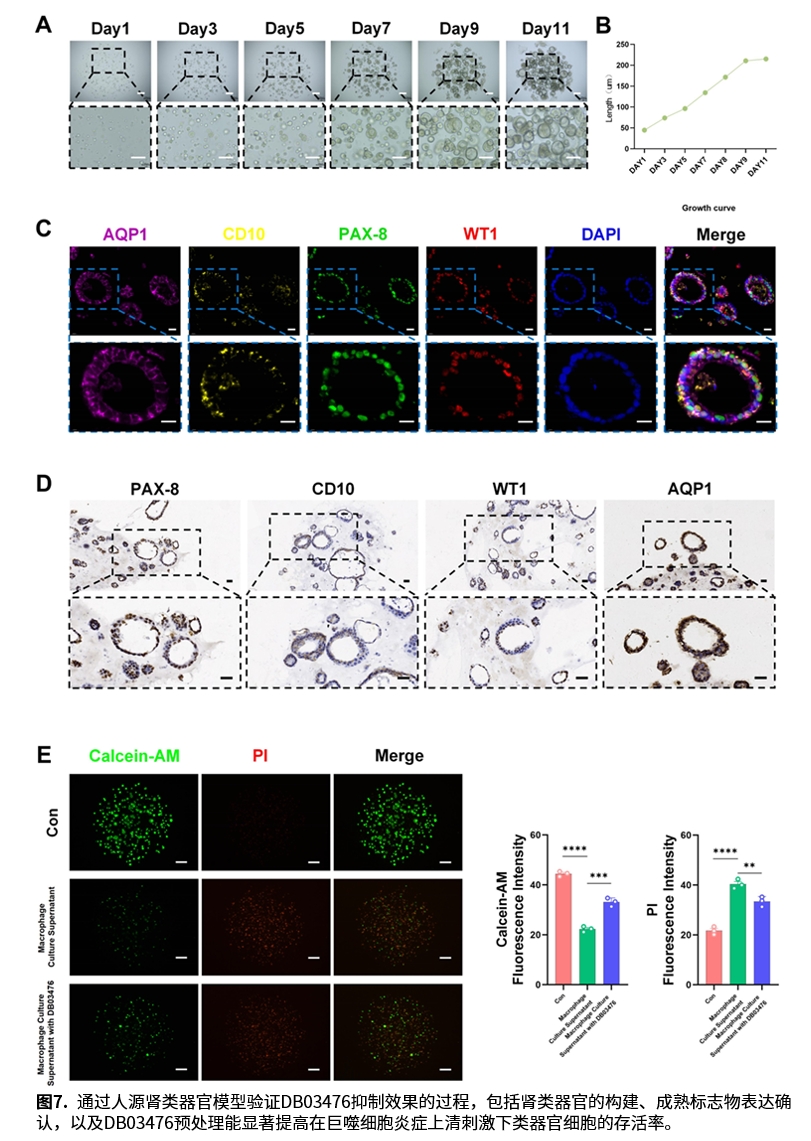
此外,序列比对显示人与小鼠TLR4蛋白具有66%的同源性。分子对接分析表明,DB03476对人源TLR4同样具有结合亲和力(ΔG = -7.7 kcal/mol)。研究人员进一步利用人源肾脏类器官模型进行验证,发现DB03476能够提高类器官细胞在炎症环境中的存活率。
该研究鉴定出了一种具有跨物种潜力的TLR4小分子抑制剂DB03476,并在动物模型和类器官模型中验证了其对急性肾损伤的保护作用,为相关治疗策略的研发提供了新的候选化合物。 







参考文献:
Zhang YF, Ma YX, Wei SJ, Yang B, Ji YH, Qi ZX, Shi XY, Zhang LL, Fan XZ, Yang XJ. A Novel TLR4 Inhibitor DB03476 Rescued Renal Inflammation in Acute Kidney Injury Model. Int J Mol Sci. 2025 Dec 31;27(1):454.
公司地址
深圳
广东省深圳市龙华区观澜银星智界2期A座11楼
广州
广东省广州和盛广场
武汉
湖北武汉光谷生物城
联系电话
商务支持
17276665437(李先生)
技术支持
18843183823(田先生)