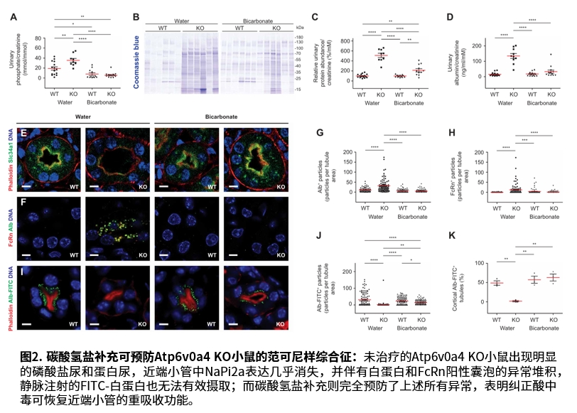
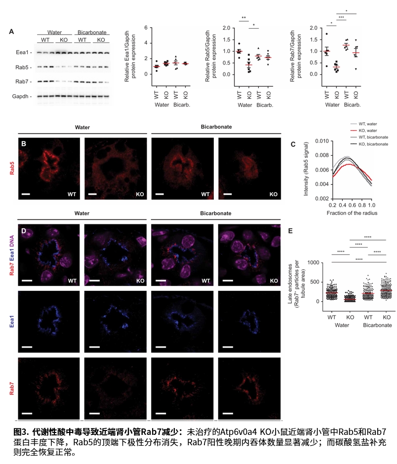
研究从临床现象入手:部分远端肾小管酸中毒(dRTA)患者会出现范可尼样综合征(磷酸盐、氨基酸等物质漏出),而纠正酸中毒后症状改善。团队利用Atp6v0a4基因敲除小鼠模型发现,严重酸中毒小鼠出现蛋白尿、磷尿,近端小管细胞内Rab7蛋白显著减少,溶酶体损伤标志Ist1增多,自噬受阻。而碳酸氢盐治疗后,所有异常均恢复正常。
进一步通过近端小管特异性敲除小鼠证实,这一病变并非Atp6v0a4缺失的直接后果,而是继发于全身性酸中毒。酸负荷野生小鼠和人源肾类器官实验均验证:酸中毒足以直接诱发Rab7下调、溶酶体损伤和近端小管退化。
本研究不仅解释了dRTA患者并发范可尼样综合征的原因,也为理解慢性肾脏病进展提供了新视角——碱剂治疗或可延缓CKD进展。 







参考文献:
Hennings JC, Murthy KS, Picard N, Cabrita I, Böhm D, Huebner AK, Krause ME, Gentsch GJ, Shah V, Baraka-Vidot J, Khundadze M, Schmerler D, Kiehntopf M, Stauber T, Böckenhauer D, Jentsch TJ, Bachmann S, Franke C, Schermer B, Eladari D, Chambrey R, Hübner CA. Metabolic acidosis causes a Fanconi-like syndrome with intracellular trafficking defects and proximal tubule dysfunction. Sci Transl Med. 2026 Feb 11;18(836):eads6299
公司地址
深圳
广东省深圳市龙华区观澜银星智界2期A座11楼
广州
广东省广州和盛广场
武汉
湖北武汉光谷生物城
联系电话
商务支持
17276665437(李先生)
技术支持
18843183823(田先生)