技术突破!通过调控GelMA水凝胶力学刚度,可构建模拟糖尿病肾病关键纤维化特征的hiPSC肾类器官模型
面对糖尿病肾病作为终末期肾病最主要病因的严峻挑战,其机制研究长期受限于缺乏能真实模拟人类肾脏复杂病理特征的体外模型。传统hiPSC肾类器官虽能生成基本肾脏细胞类型,但普遍存在结构不成熟、功能不完整等局限,难以再现疾病进展中的关键病理变化。
近期,爱尔兰都柏林大学学院研究团队在《Biomaterials》(IF 12.9)上发表的研究,为我们带来了一种创新的解决方案:通过精确调控GelMA水凝胶的力学刚度,构建能够模拟糖尿病肾病早期纤维化特征的病理模型。下面让我们深入了解这项技术的核心内容。
研究团队设计了两种不同刚度的GelMA水凝胶系统:
5% GelMA水凝胶:刚度约400 Pa,模拟柔软生理环境。
15% GelMA水凝胶:刚度约6000 Pa,接近成人肾脏组织硬度。
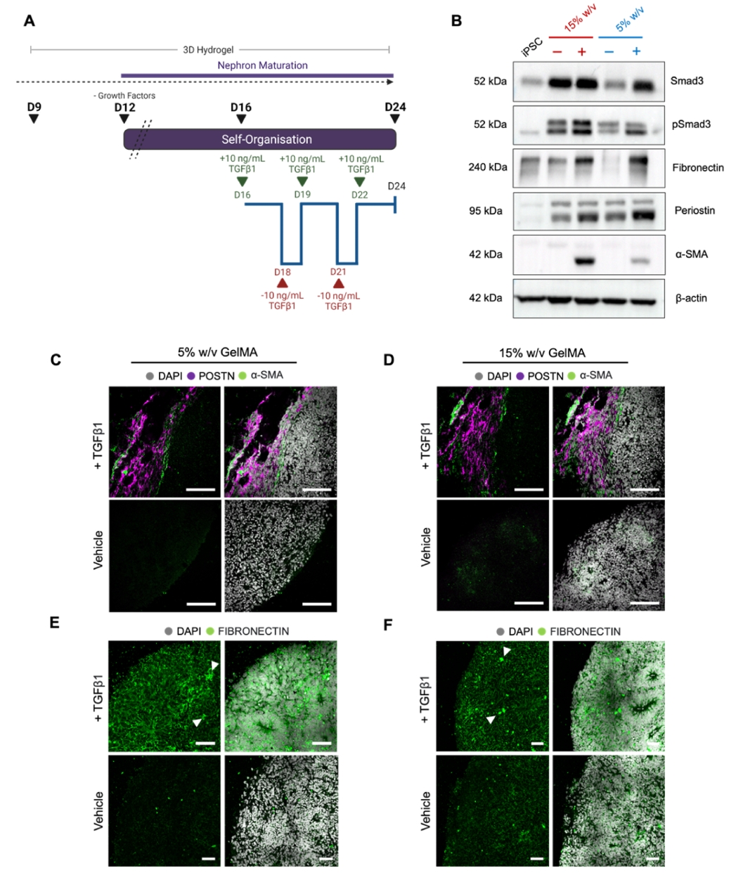
基于糖尿病肾病中TGF-β信号通路持续激活的特征,研究团队在第16-24天对肾类器官施加振荡式TGFβ1刺激(48小时处理/24小时恢复)。
实验结果显示基质刚度显著影响类器官的纤维化响应:
在15% GelMA(硬基质)中观察到:
pSMAD3核积累显著增强
α-SMA表达明显上调
纤连蛋白大量沉积
在5% GelMA(软基质)中观察到:
纤维化反应明显减弱
α-SMA表达较低

图6. 通过在接近成人肾脏硬度的GelMA水凝胶中分化,肾类器官产生了结构更完整的足细胞(包括初级和次级足突样结构),而在两种刚度条件下均能形成具有极性特征的肾小管,证明基质刚度特异性且显著地促进了肾类器官中超微结构层面的足细胞成熟。

图7. 相较于软基质,在更接近成人肾脏硬度的GelMA水凝胶中分化的肾类器官,其肾小泡相关基因的早期表达显著提前,表明基质刚度通过加速发育关键阶段的进程来促进肾类器官的整体成熟。

图8. 基质刚度通过调节pSMAD3的激活水平与核定位,在TGFβ1诱导的肾纤维化模型中发挥了关键作用,硬基质加剧了α-SMA和纤维连接蛋白等纤维化标志物的表达,而软基质则呈现出一定的抗纤维化保护效应。
该研究建立的GelMA水凝胶平台能够模拟糖尿病肾病的多个关键病理特征:
再现TGF-β信号通路激活:硬基质增强了细胞对TGFβ刺激的敏感性
模拟肌成纤维细胞活化:α-SMA表达上调提示成纤维细胞向肌成纤维细胞分化
展示ECM异常沉积:纤连蛋白积累模拟了细胞外基质重构
模型优势:
包含多种肾细胞类型的三维结构
可精确调控力学微环境
能够研究刚度对病理进程的影响
核心培养参数:
TGFβ1处理窗口:第16-24天
处理方案:10 ng/mL TGFβ1,48小时处理/24小时恢复
对照:0.1% BSA/DPBS载体
质量控制指标:
纤维化标志物:α-SMA、纤连蛋白表达
信号通路激活:pSMAD3核定位
细胞状态:增殖与凋亡平衡
这项研究表明,基质刚度在糖尿病肾病相关纤维化进程中扮演关键调节角色。通过构建可调控刚度的GelMA水凝胶平台,研究人员能够更精确地模拟疾病相关的力学微环境变化,为糖尿病肾病的机制研究提供了新的实验工具。
该技术平台不仅能够模拟疾病的关键病理特征,更为研究力学信号在肾脏疾病发生发展中的作用提供了新的研究途径,具有重要的科研价值和临床转化潜力。
该技术构建的模型能够模拟糖尿病肾病的关键早期事件,包括TGF-β信号激活、肌成纤维细胞分化和ECM沉积,为疾病机制研究提供了高度相关的病理模型。
参考文献:
Clerkin, Shane et al. “Tuneable gelatin methacryloyl (GelMA) hydrogels for the directed specification of renal cell types for hiPSC-derived kidney organoid maturation.” Biomaterials vol. 322 (2025): 123349
公司地址
深圳
广东省深圳市龙华区观澜银星智界2期A座11楼
广州
广东省广州和盛广场
武汉
湖北武汉光谷生物城
联系电话
商务支持
17276665437(李先生)
技术支持
18843183823(田先生)