Nature Methods重磅:PHLOWER获肾脏类器官验证,破译细胞分化路径
来源:华津生物微信公众号 | 作者:华津生物 | 发布时间 :2025-11-06 | 84 次浏览: | 🔊 点击朗读正文 ❚❚ | 分享到:
本研究在Nature Methods上提出了PHLOWER算法,该算法基于拓扑数据分析,通过单细胞多组学数据精准推断复杂细胞分化轨迹。与11种主流方法相比,PHLOWER在模拟及真实数据中均表现更优。应用于肾脏类器官研究时,成功构建出包含9个分支的完整分化树,在明确足细胞、肾小管上皮细胞等目标谱系的同时,识别出神经元/肌肉等脱靶分支。进一步整合多组学数据鉴定出PAX3、RFX4和ZIC2为调控神经元分支的关键转录因子,实验证实同时敲低这三个因子可有效减少脱靶细胞并提升足细胞分化效率。该研究建立了从计算解析到实验验证的完整范式,为类器官优化与再生医学研究提供了新方法和分子靶点。
PHLOWER算法:单细胞多组学解析复杂细胞分化轨迹研究
       PHLOWER算法原理示意图        

近日,发表于Nature Methods(IF 32.1)的研究提出了PHLOWER算法,该算法通过单细胞多组学数据实现了对复杂细胞分化轨迹的精准推断。该方法基于单纯复形上的Hodge Laplacian(HL)算子分解,通过提取调和分量识别拓扑结构中的"空洞",每个"空洞"对应一个独立的分化轨迹分支,从而突破了传统方法在处理多分支分化树时的技术瓶颈。

在系统性评估中,PHLOWER在模拟数据集和33个真实scRNA-seq数据集上的表现优于包括PAGA、Monocle3在内的11种主流方法,特别是在复杂树状结构重建方面展现出显著优势。将该方法应用于肾脏类器官研究,成功构建了包含9个分支的完整分化树,不仅明确了足细胞、肾小管上皮细胞等目标谱系,还识别出神经元/肌肉等脱靶细胞分支。

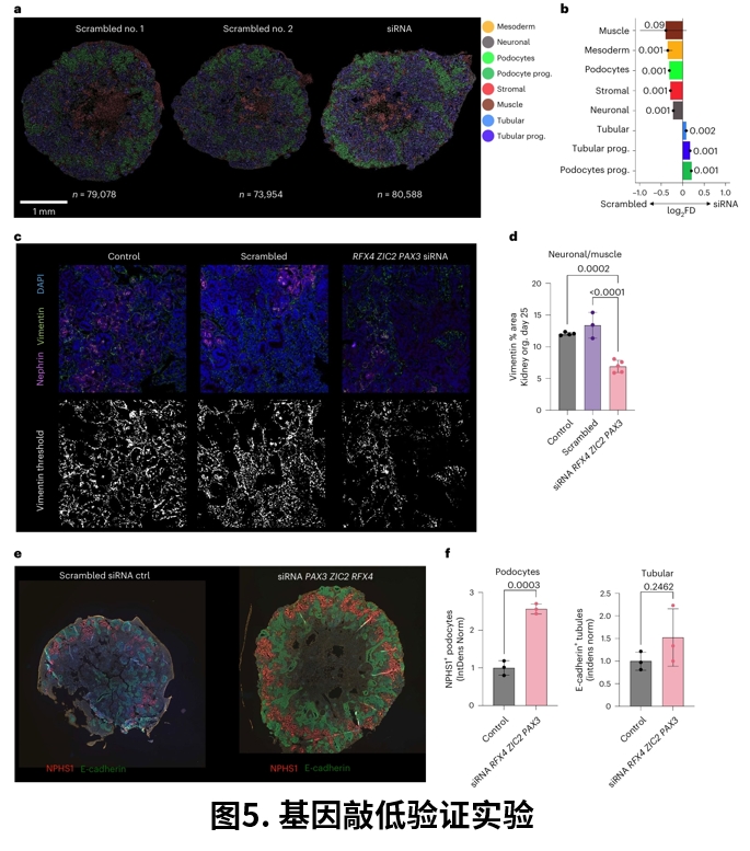
研究进一步通过整合scRNA-seq和scATAC-seq数据,鉴定出PAX3、RFX4和ZIC2是调控神经元分支的关键转录因子。实验验证表明,通过siRNA同时敲低这三个因子可显著减少脱靶细胞比例,同时提升足细胞标志物nephrin的表达水平及足细胞前体数量。空间转录组分析进一步在原位证实了这些调控因子的表达模式。

本研究建立了从多组学数据挖掘到实验验证的完整研究范式,不仅发展了计算生物学方法,更为类器官优化提供了具体分子靶点,在再生医学与疾病建模领域具有重要应用价值。

       实验结果图1        实验结果图2        实验结果图3        实验结果图4        实验结果图5        
参考文献
Cheng, Mingbo et al. “PHLOWER leverages single-cell multimodal data to infer complex, multi-branching cell differentiation trajectories.” Nature methods, 10.1038/s41592-025-02870-5. 23 Oct. 2025