
近日,瑞士洛桑联邦理工学院、荷兰阿姆斯特丹大学医学中心和新加坡国立大学的研究团队在《Cell Reports》发表研究,发现烟酰胺N-甲基转移酶(NNMT)在早期慢性肾病肾小管衰老和纤维化中起关键作用。
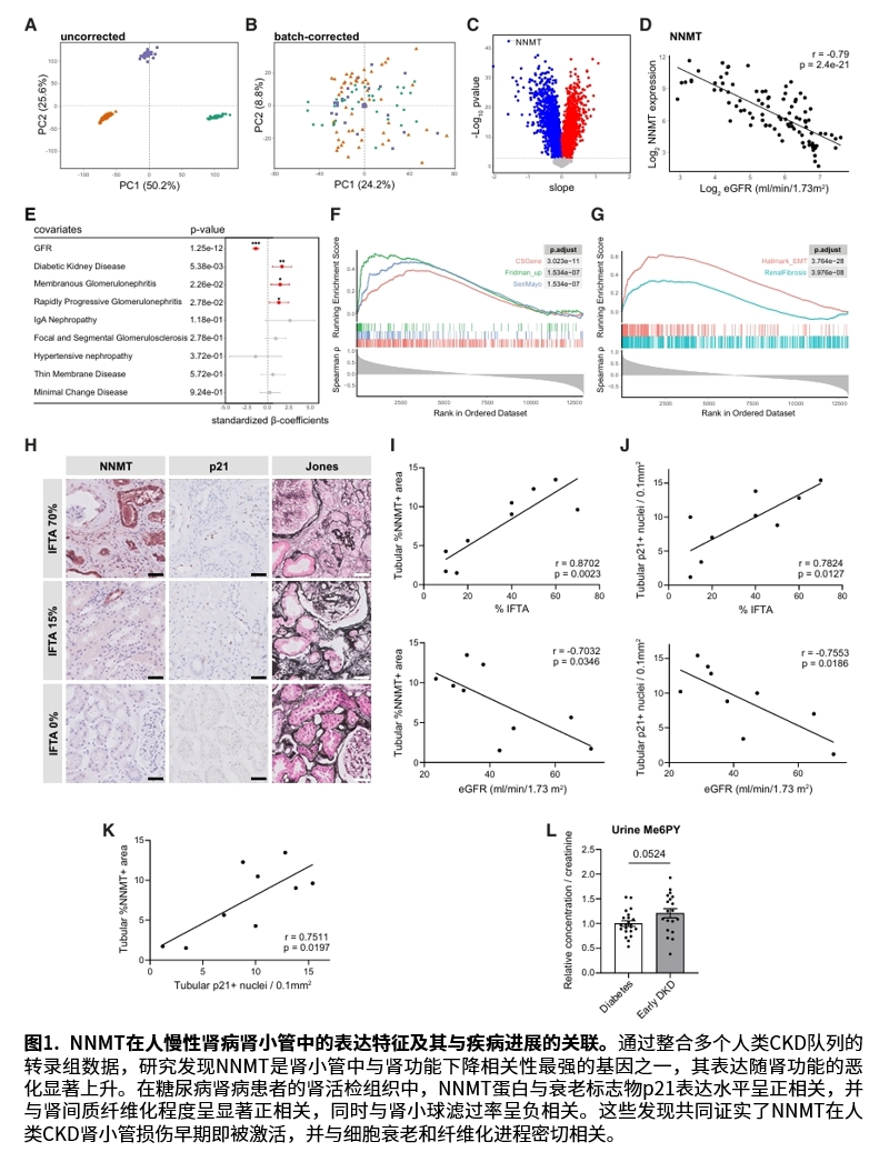
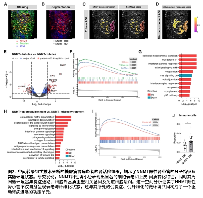
该研究通过分析人类慢性肾病患者样本发现,NNMT在受损肾小管中表达升高,与肾功能下降、细胞衰老标志物p21及纤维化程度呈正相关。空间转录组分析进一步显示,NNMT阳性肾小管呈现衰老和上皮-间质转化特征,周围微环境富集炎症通路。
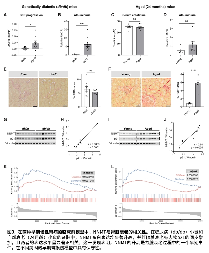
在糖尿病db/db小鼠和自然衰老小鼠模型中,肾脏NNMT表达升高早于明显纤维化出现。体外实验表明,NNMT过表达加重TGF-β诱导的肾小管上皮细胞衰老和上皮-间质转化。
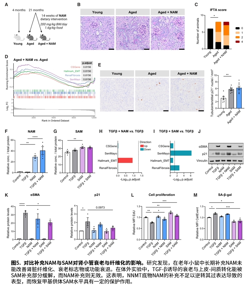
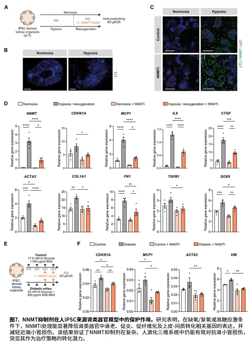
机制研究发现,NNMT通过消耗S-腺苷甲硫氨酸(SAM)影响甲基化平衡。小分子NNMT抑制剂可提高SAM/SAH比例,恢复DNA甲基化水平,并在多个模型中显示保护效果:在TGF-β刺激的肾小管上皮细胞中减少衰老和纤维化标志物;在缺氧/复氧或高糖应激的人iPSC来源肾类器官中降低相关基因表达;在单侧输尿管梗阻小鼠模型中减轻肾纤维化。
该研究表明NNMT是早期慢性肾病肾小管衰老和纤维化的关键调控因子,其抑制剂通过调节甲基化平衡发挥保护作用,为疾病治疗提供了新的潜在靶点。







公司地址
深圳
广东省深圳市龙华区观澜银星智界2期A座11楼
广州
广东省广州和盛广场
武汉
湖北武汉光谷生物城
联系电话
商务支持
17276665437(李先生)
技术支持
18843183823(田先生)