近期肾脏类器官研究在发育机制、疾病建模、技术创新及转化应用等领域取得多项进展。本期简报汇总5篇相关研究,涵盖以下内容:
01
肾脏类器官研究揭示组蛋白去甲基化酶1a调控肾单位发育及长期转录编程
文献名称:Lysine-specific histone demethylase 1a regulates nephron development and long-term transcriptional programming
发表期刊:JCI Insight
发表日期:2026年3月9日
研究团队:德国汉堡大学医学中心Tobias B Huber团队
研究概要:
本研究利用Kdm1a基因敲除小鼠模型,发现赖氨酸特异性组蛋白去甲基化酶1a(LSD1/Kdm1a)在肾单位祖细胞中缺失可导致新生小鼠肾脏体积减小,成年后出现肾小球硬化、蛋白尿和肾囊肿。通过CRISPR/Cas9技术在人类肾脏类器官中删除Kdm1a,观察到囊肿形成及基因表达改变,单细胞核RNA测序显示足细胞基因下调、代谢相关基因上调。该研究揭示了Kdm1a在肾单位发育中的关键作用及其对长期肾功能和囊肿形成易感性的影响。

图1. 利用CRISPR/Cas9技术在人类肾脏类器官中敲除Kdm1a基因后,经Forskolin诱导可导致近端肾小管结构形成囊肿。
(点击图片可放大)
02
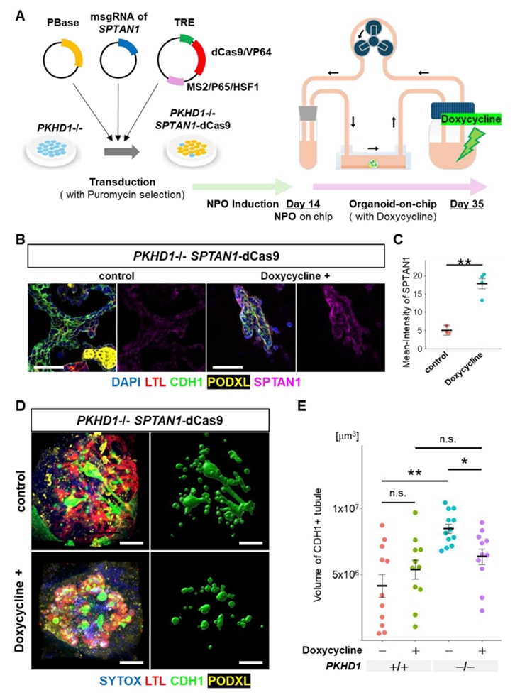
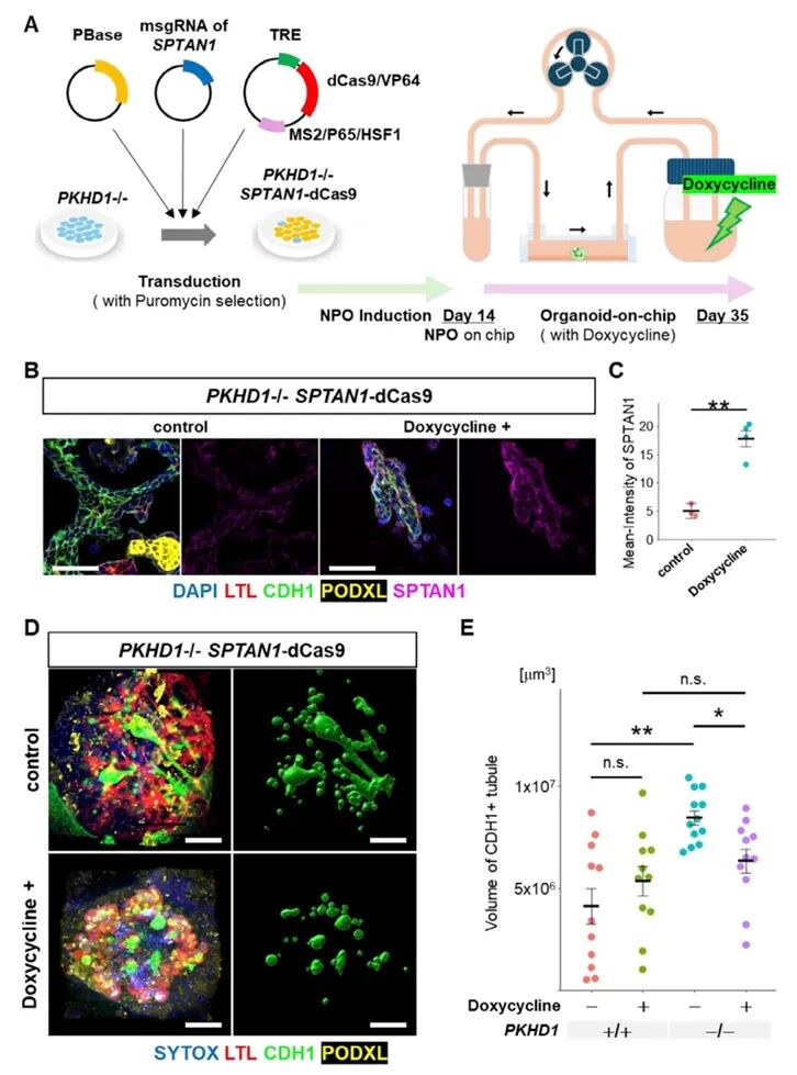
基于肾脏类器官芯片的多模型研究揭示RAC1-SPTAN1轴在ARPKD囊肿形成中的作用机制
文献名称:Deciphering the Impact of RAC1-SPTAN1 in ARPKD Cystogenesis Using Multifaceted Models
发表期刊:Advanced Science(IF 14.1)
发表日期:2026年2月26日 在线发表
研究团队:美国哈佛医学院麻省总医院Ryuji Morizane团队
研究概要:
本研究采用类器官芯片、转基因小鼠及患者肾组织样本的多重模型,发现细胞骨架蛋白SPTAN1减少是调控RAC1/c-FOS激活及囊肿形成的关键因素。SPTAN1突变体肾脏类器官和小鼠表现出远端肾单位囊肿及RAC1/c-FOS表达升高,与ARPKD患者表型一致。单细胞RNA测序鉴定出SLC8A1作为人类肾脏远端/连接小管与集合管的标志物。通过CRISPR激活恢复PKHD1-/-类器官中SPTAN1表达,可减轻囊肿表型、恢复正常钙信号并降低RAC1/c-FOS表达,为ARPKD治疗提供了新靶点。

图2. 在类器官芯片培养系统中,通过CRISPR激活技术恢复PKHD1-/-肾脏类器官的SPTAN1表达,可有效改善肾小管结构异常。
(点击图片可放大)
03
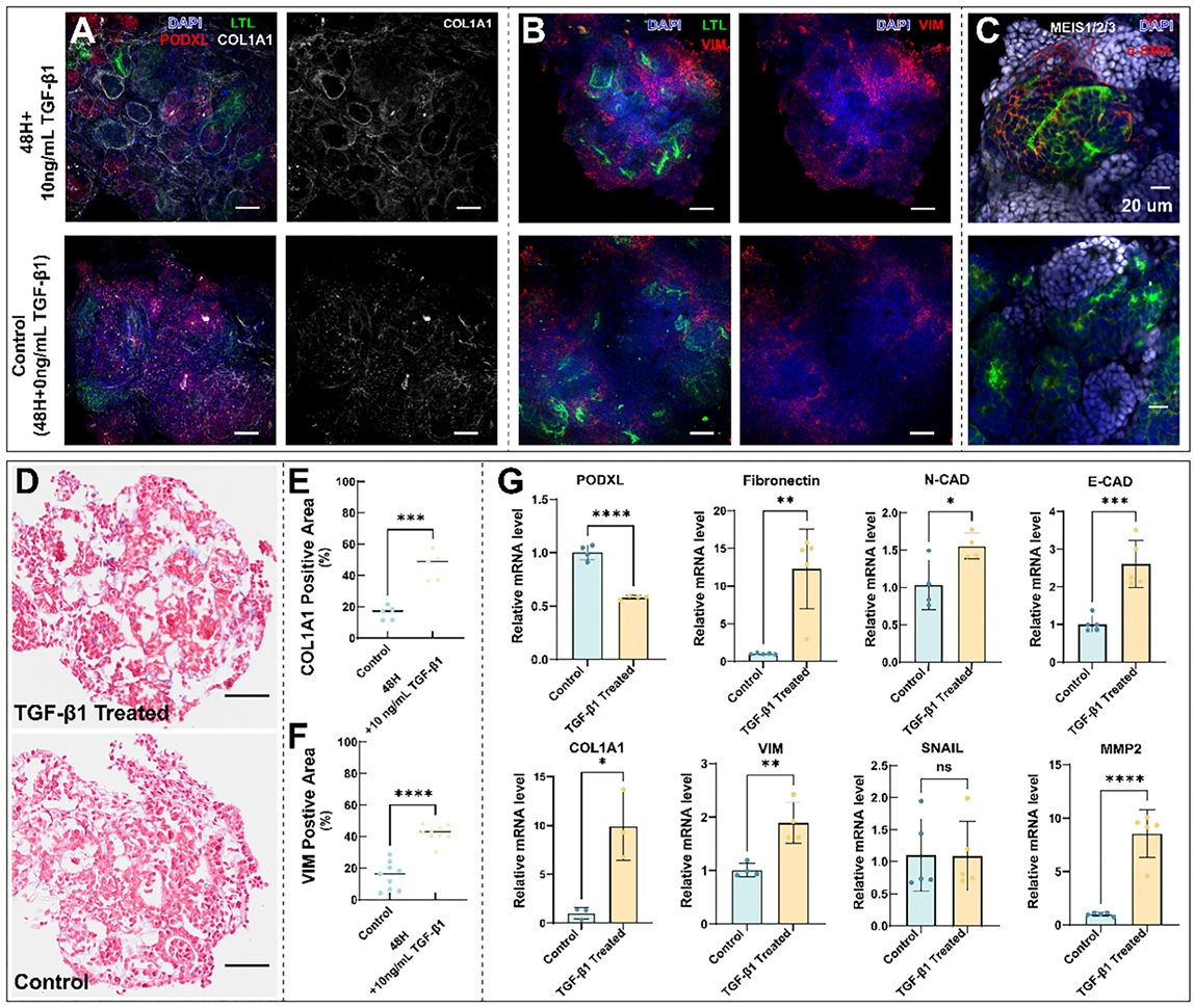
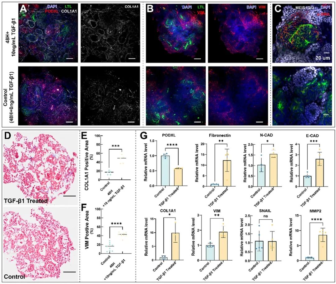
肾脏类器官芯片促进类器官发育及体外肾纤维化建模
文献名称:A kidney organoid chip facilitating organoid development and in vitro renal fibrosis modeling
发表期刊:Biomicrofluidics
发表日期:2026年2月11日
研究团队:中国四川大学华西医院石运莹、复旦大学刘雳宇、四川大学华西医院王兰兰团队
研究概要:
本研究开发了一种计算机数控制造的肾脏类器官芯片(KOC),通过连接蠕动泵在培养室中产生稳定高流量剪切应力,实现大量肾脏类器官的快速生成。研究发现流体剪切应力可增强肾小管上皮发育并诱导内源性血管内皮形成。将该芯片应用于体外肾纤维化模型构建,通过引入促纤维化诱导剂TGF-β1,在蛋白和基因水平上证实了细胞外基质沉积、上皮-间质转化和成纤维细胞-肌成纤维细胞转化的发生,为抗纤维化药物开发提供了新工具。

图3. 在肾脏类器官芯片(KOC)上,TGF-β1诱导的纤维化模型成功再现了细胞外基质沉积、上皮-间质转化和成纤维细胞-肌成纤维细胞转化等典型病理特征。
(点击图片可放大)
04
肾脏类器官技术创新与转化路径综述
文献名称:Technological Innovations and the Translational Path of Kidney Organoids
发表期刊:Biomedicines
发表日期:2026年1月31日
研究团队:澳大利亚莫纳什大学Jay C Jha团队
研究概要:
本综述系统阐述了人源多能干细胞来源的肾脏类器官在模拟肾脏细胞异质性、空间构型和生理功能方面的进展。类器官技术为观察人类肾脏发育和病理过程提供了新窗口,在疾病建模、药物毒性测试和再生治疗策略开发中显示出重要价值。文章总结了干细胞定向分化优化策略、生物材料驱动的培养系统创新、疾病模型构建的技术突破,以及类器官在药物筛选和再生医学中的应用,同时分析了血管化不足、功能成熟度低和标准化生产障碍等转化挑战。

图4-1. 肾脏类器官从干细胞分化到临床转化的完整框架,其在药物筛选、毒性测试、疾病建模、机制研究、靶向治疗发现和精准医学等方面具有重要应用价值。
(点击图片可放大)

图4-2. 通过细胞水平、组织水平、器官水平和系统水平的逐级整合策略,以推动肾脏类器官向临床转化。
(点击图片可放大)
05
类肾小管在精准医学和再生肾脏病学中的转化潜力
文献名称:Translational Potential: Kidney Tubuloids in Precision Medicine and Regenerative Nephrology
发表期刊:Pharmaceutics
发表日期:2026年1月23日
研究团队:韩国全北国立大学Hyung-Ryong Kim团队
研究概要:
本综述聚焦于成体肾上皮来源的类肾小管(Tubuloids),指出其相较于多能干细胞来源类器官具有更稳定、可重复的培养特性,富含功能性近端和远端肾小管细胞。Tubuloids的极性运输、代谢活性和患者特异性表型使其能够高保真地模拟急慢性肾小管疾病、肾毒性和遗传性肾小管病。文章概述了Tubuloids作为药物筛选、毒性测试和个性化疾病模型平台的最新进展,探讨了与微流控、生物材料和基因编辑技术的整合前景,并提出了推动其向精准肾脏病学转化的路线图。

图5. 基于类肾小管的多维度药物肾毒性评估平台,可整合损伤标志物、转运体功能、细胞活力及多组学分析等多重指标进行综合评价。
(点击图片可放大)
小结
上述研究从不同角度推动了肾脏类器官领域的发展:①利用基因编辑类器官揭示了组蛋白去甲基化酶1a在肾单位发育中的作用;②基于类器官芯片等多模型体系阐明了RAC1-SPTAN1轴在ARPKD囊肿形成中的机制;③开发了肾脏类器官芯片技术,通过流体剪切应力促进类器官成熟并构建了体外肾纤维化模型;④系统梳理了肾脏类器官在疾病建模、药物筛选中的应用进展及转化挑战;⑤探讨了成体干细胞来源的类肾小管在精准医学中的应用潜力。这些进展为肾脏发育机制研究、疾病模型构建及药物开发提供了新的工具和思路。
公司地址
深圳
广东省深圳市龙华区观澜银星智界2期A座11楼
广州
广东省广州和盛广场
武汉
湖北武汉光谷生物城
联系电话
商务支持
17276665437(李先生)
技术支持
18843183823(田先生)