近期肾脏类器官研究在疾病模型构建、基因编辑技术、药物筛选及血管化等领域取得多项进展。本期简报汇总5篇相关研究,涵盖以下内容:
01
文献名称:Genetically Engineered Human iPS Cell-Derived Kidney Organoid Recapitulates an Early Stage of ALK Fusion Gene-Associated Renal Tumorigenesis
发表期刊:Molecular Cancer Research
发表日期:2026年1月16日
研究团队:日本横滨市立大学Hisashi Hasumi团队
研究概要:
本研究通过在人iPS细胞来源的肾脏类器官中过表达肾癌相关致癌基因VCL-ALK,成功模拟了肾肿瘤的早期发生过程。研究发现,表达该融合基因的肾小管细胞在长期培养或低氧条件下持续增殖,并在移植入小鼠体内后侵入肾实质。机制研究表明,这些增殖的细胞停滞在未成熟的肾小管前体阶段,高表达肾发育关键调控因子LHX1和JAG1,提示肾单位发育异常是肾癌发生的早期事件。

图1. VCL-ALK融合基因在肾脏类器官中过表达足以驱动肾小管细胞异常增殖,形成聚集灶并呈现肿瘤样转录特征,该效应可被ALK抑制剂克唑替尼特异性阻断。
(点击图片可放大)
02
文献名称:Integration of early-stage cryopreservation and cell cycle modulation into a flexible kidney organoid differentiation system
发表期刊:bioRxiv - Developmental Biology
发表日期:2026年1月16日
研究团队:复旦大学附属中山医院张伟韬、朱同玉、戎瑞明团队
研究概要:
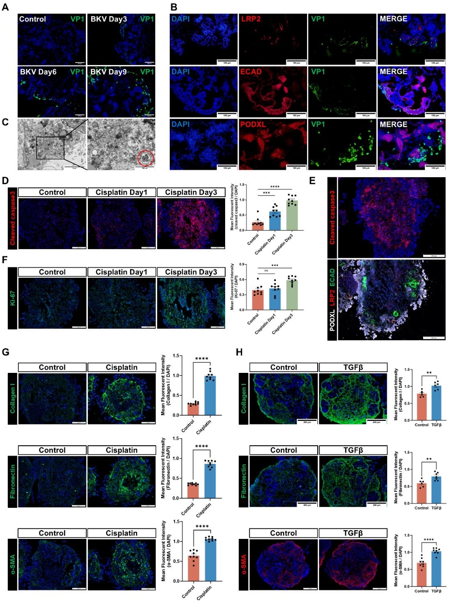
本研究开发了一种在肾脏类器官早期分化阶段进行冷冻保存的方法,通过化学定义的冷冻保存液维持细胞复苏后的活性和分化潜能。研究进一步发现,利用PD-0332991将细胞同步于G1期可提高复苏后类器官的形成效率和转录保真度,而利用Ro-3306富集G2期细胞可促进SLC12A3阳性远端曲小管的发育。该平台成功应用于BK多瘤病毒感染、药物肾毒性和肾纤维化模型研究,为类器官研究的灵活性和实用性提供了新方案。

图2. 肾脏类器官可成功模拟BK多瘤病毒感染、急性肾损伤及肾纤维化。BKV感染后病毒蛋白VP1定位于肾小管上皮细胞,电镜观察可见典型病毒颗粒。顺铂处理诱导细胞凋亡并抑制增殖,而长期低剂量顺铂或TGFβ1处理则显著上调Collagen I、Fibronectin和α-SMA等纤维化标志物表达。
(点击图片可放大)
03
文献名称:CRISPR/Cas9-based SLC12A3 gene knock in: a model for cellular feature analysis in Gitelman syndrome
发表期刊:Kidney Research and Clinical Practice
发表日期:2026年2月6日在线发表
研究团队:韩国天主教大学首尔圣玛丽医院Byung Ha Chung团队
研究概要:
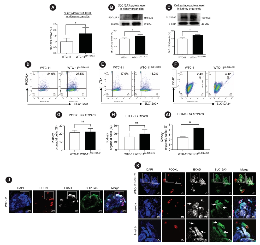
本研究利用CRISPR/Cas9基因编辑技术将SLC12A3基因敲入人iPS细胞,成功构建WTC-11SLC12A3-KI细胞系。分化形成的肾脏类器官显示增强的SLC12A3表达及WNK-SPAK/OSR1信号通路激活。功能分析显示,血管紧张素II可刺激类器官细胞内钠离子流,而噻嗪类药物可减弱此效应。该模型为Gitelman综合征的机制研究和潜在基因治疗策略提供了重要工具。

图3. 血管紧张素II通过AT1R激活WNK-SPAK/OSR1通路,剂量依赖性地增强肾脏类器官中SLC12A3的磷酸化。
(点击图片可放大)
04
文献名称:MANF Clears Mutant Uromodulin in Human Kidney Organoids of Autosomal Dominant Tubulointerstitial Kidney Disease
发表期刊:bioRxiv - Genetics
发表日期:2026年3月2日
研究团队:美国华盛顿大学医学院Ying Maggie Chen团队
研究概要:
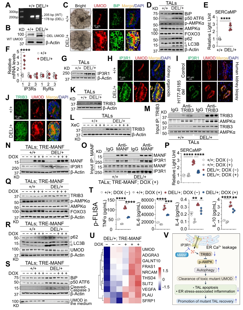
本研究利用携带UMOD p.H177-R185del突变的患者iPS细胞构建肾脏类器官模型,探索中脑星形胶质细胞源性神经营养因子对常染色体显性肾小管间质病的治疗潜力。研究发现,MANF可直接结合并抑制内质网钙释放通道IP3R1,通过TRIB3依赖性方式增强AMPK诱导的自噬,从而清除突变UMOD蛋白。该机制可能推广至其他蛋白错误折叠疾病的治疗。

图4. MANF通过结合IP3R1抑制内质网钙释放,上调TRIB3并激活AMPK自噬通路,从而清除突变UMOD蛋白,恢复ADTKD肾脏类器官中TAL细胞稳态。
(点击图片可放大)
05
文献名称: Kidney organoid vascularization: current advancements in the field
发表期刊:Regenerative Therapy
发表日期:2026年3月5日在线发表
研究团队:日本东京大学Hiroki Shioda、Masaki Nishikawa团队
研究概要:
本文系统综述了肾脏类器官血管化,特别是肾小球血管化的研究进展。文章首先总结了肾脏发育的现代理解及其对类器官血管化的启示,重点关注血管化过程中内皮细胞的来源和肾小球血管化的机制。随后介绍了体内外多种血管化策略,指出体内移植效果更佳,但部分研究通过流动条件和内皮细胞微环境诱导在体外实现了肾小球血管化。最后探讨了整合其他领域技术如内皮细胞表型优化、非实质细胞引入及规模化生产以促进类器官成熟和功能化的前景。

图5. 体外肾脏类器官血管化的两类策略:一是细胞内在调控,通过基因工程或生长因子富集内皮细胞;二是微环境调控,通过流体剪切力、优化基质或低氧促进血管网络形成与成熟。
(点击图片可放大)
小结
上述研究从不同角度推动了肾脏类器官领域的发展:①利用基因工程类器官成功模拟了肾肿瘤早期发生过程;②建立了结合冷冻保存与细胞周期调控的灵活分化平台,并应用于感染、毒性和纤维化模型;③构建了SLC12A3基因敲入类器官,为遗传性肾小管疾病机制研究提供了新工具;④基于患者来源类器官揭示了MANF通过自噬清除突变蛋白的治疗机制;⑤系统综述了肾脏类器官血管化的研究进展及优化策略。这些进展为肾脏疾病机制研究、药物筛选及再生医学提供了新的工具和思路。
公司地址
深圳
广东省深圳市龙华区观澜银星智界2期A座11楼
广州
广东省广州和盛广场
武汉
湖北武汉光谷生物城
联系电话
商务支持
17276665437(李先生)
技术支持
18843183823(田先生)