
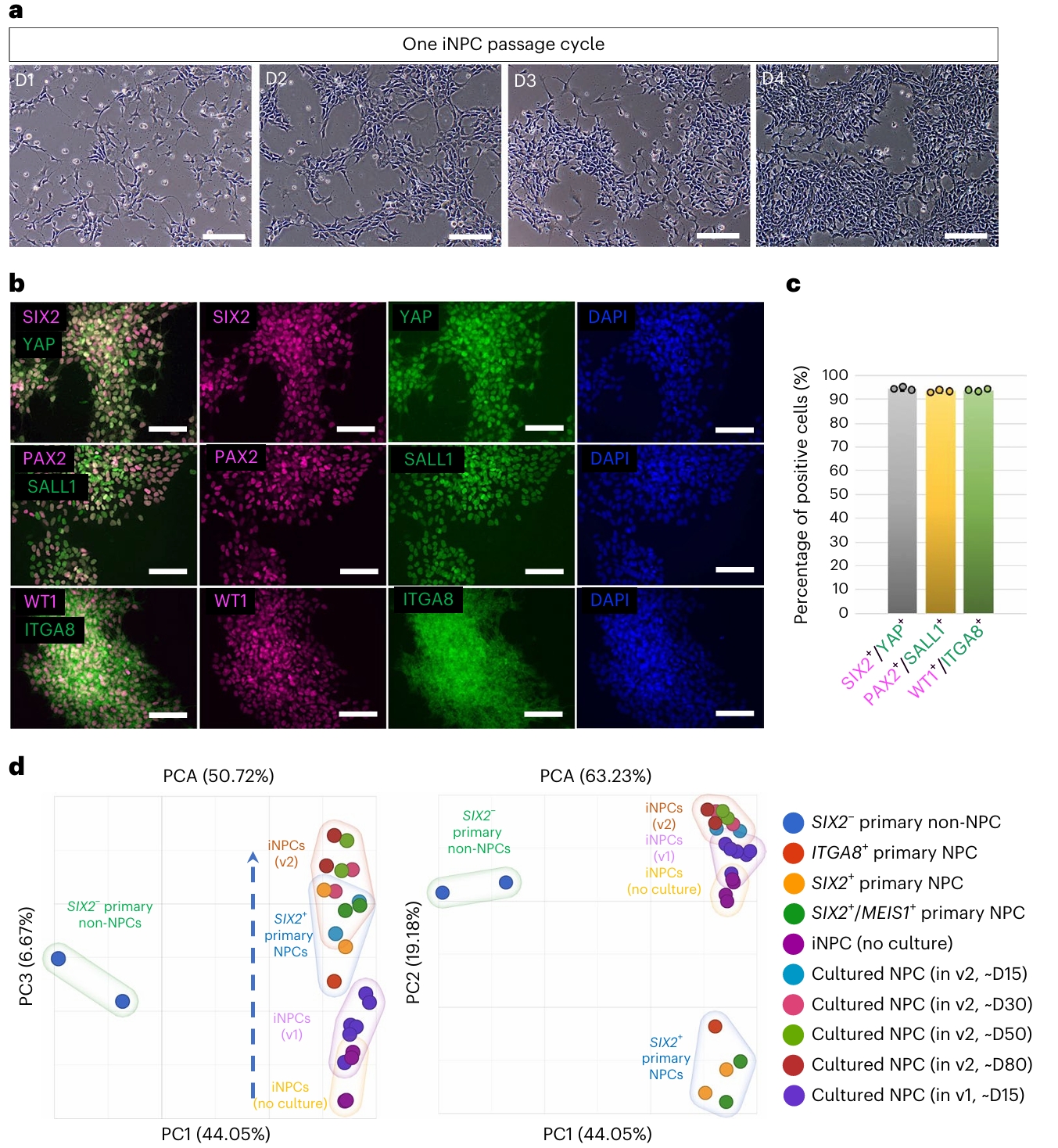
肾单位是肾脏执行滤过、重吸收及分泌等功能的基本结构单元,而肾单位祖细胞(NPCs)在肾脏发育过程中具有自我更新并分化为多种肾单位细胞类型的能力。近年来,基于人多能干细胞(hPSCs)的肾脏类器官研究不断发展,为肾脏发育研究和疾病建模提供了体外模型。 然而,现有方法仍存在一定局限。一方面,hPSC诱导获得的诱导肾单位祖细胞(iNPCs)通常为短暂存在的中间状态,较难长期维持和扩增;另一方面,由iNPCs分化形成的肾脏类器官在成熟度及细胞组成方面仍存在不足,包括脱靶细胞比例较高等问题,从而影响其应用范围。 针对上述问题,来自美国南加州大学(USC)Keck医学院干细胞与再生医学中心的李中伟教授团队在 Nature Protocols (IF 16)发表题为“Expansion of human pluripotent stem cell–induced nephron progenitor cells (iNPCs) and the generation of nephron organoids from iNPCs”研究,系统建立了一套从hPSC来源iNPCs的诱导、纯化与长期扩增到肾单位类器官构建的标准化技术体系,为获得高质量肾脏类器官提供了方法学基础。 研究内容 首先,研究构建了从hPSC到肾单位类器官的整体技术路线(图1)。该流程主要包括hPSC培养与复苏、hPSC向iNPC分化、iNPC系建立与扩增以及类器官构建四个阶段。其中,hPSC向iNPC分化采用优化的三阶段诱导体系:通过CHIR99021联合骨形态发生蛋白(BMP)信号抑制剂LDN193189诱导原始条形成,随后加入Activin A及ROCK抑制剂Y-27632促进向后中间中胚层分化,最终通过提高FGF9浓度增强NPC诱导效率。该策略可获得一定比例的SIX2⁺诱导肾单位祖细胞(iNPCs),为后续实验提供细胞基础。 图1. 从hPSC到iNPC扩增及肾单位类器官构建的整体实验流程 (点击图片可放大) 在此基础上,针对iNPCs难以长期培养的问题,研究建立了化学成分明确的hNPSR-v2培养体系(图2)。该体系通过模拟体内肾发生微环境以维持NPC自我更新能力,并在多个信号通路层面进行优化,包括引入人源LIF以增强体系适配性、加入YAP信号激动剂TRULI以促进细胞增殖,以及通过p38抑制剂SB202190和Notch抑制剂DAPT实现从三维培养向二维单层培养的转变。在该培养条件下,iNPCs可实现长期扩增,同时维持NPC相关标志基因(如SIX2、PAX2)的表达,细胞纯度可达较高水平。此外,即使未进行FACS分选,iNPCs亦可在连续传代过程中逐步富集。转录组分析进一步表明,经hNPSR-v2培养的iNPCs在整体基因表达特征上更接近原代NPC。 图2. 从hPSC高效诱导并可精准分选获得高纯度iNPCs的分化体系 (点击图片可放大) 进一步地,研究系统评估了在hNPSR-v2培养条件下扩增的iNPCs的细胞特征与质量(图3)。明场成像显示iNPCs在传代周期内具有稳定的增殖能力;免疫荧光结果表明,扩增后的iNPCs持续表达SIX2、PAX2、SALL1、WT1及ITGA8等关键NPC标志物,且双阳性细胞比例维持在较高水平;转录组层面的主成分分析(PCA)进一步显示,经hNPSR-v2培养的iNPCs在整体基因表达谱上更接近体内原代NPC,而明显区别于非NPC细胞及未培养状态的iNPC,提示该体系在扩增过程中能够较好地维持其细胞特征。 图3. 在hNPSR-v2培养条件下,iNPCs能够扩增并维持NPC相关标志物表达,其转录特征接近原代NPC (点击图片可放大) 最后,研究评估了扩增后的iNPCs向肾单位类器官分化的能力(图4)。通过将iNPCs消化为单细胞后重新聚集,并在Transwell气-液界面条件下培养,结合短时间CHIR99021刺激以模拟体内WNT信号诱导上皮化转变(MET),在分阶段培养条件下逐步形成肾单位结构。结果表明,该体系可在2–3周内生成包含肾小球及肾小管等结构的类器官。与传统hPSC直接分化获得的类器官相比,iNPC来源类器官脱靶细胞比例降低,并在足细胞分化方面表现出更高水平的成熟标志物表达(如COL4A3和COL4A4)。 图4. iNPCs可分化形成肾单位类器官,并在足细胞等方面表现出较高成熟度 (点击图片可放大) 总结与展望 本研究建立了hNPSR-v2培养体系,实现了人多能干细胞来源诱导肾单位祖细胞(iNPCs)的长期稳定扩增,并在此基础上构建了低异质性、成熟度更高的肾单位类器官模型。然而,该体系仍存在一定局限,如类器官缺乏血管系统、肾小管成熟度不足以及细胞组成偏倚等,限制了其在部分肾脏功能研究中的应用。未来仍有必要在提高类器官结构完整性与功能成熟度方面进一步优化相关体系,并探索更加完善的体外模型,以推动其在肾脏发育研究及疾病建模中的应用。 参考文献: Huang B, Medina P, Ma T, Schreiber ME, Li Z. Expansion of human pluripotent stem cell-induced nephron progenitor cells (iNPCs) and the generation of nephron organoids from iNPCs. Nat Protoc. 2026 Mar;21(3):1167-1191. doi: 10.1038/s41596-025-01236-7.



公司地址
深圳
广东省深圳市龙华区观澜银星智界2期A座11楼
广州
广东省广州和盛广场
武汉
湖北武汉光谷生物城
联系电话
商务支持
17276665437(李先生)
技术支持
18843183823(田先生)