肾脏单细胞基础模型Nephrobase Cell+:跨模态、跨物种的一体化底座
来源:华津生物微信公众号 | 作者:华津生物 | 发布时间 :2025-10-16 | 79 次浏览: | 🔊 点击朗读正文 ❚❚ | 分享到:
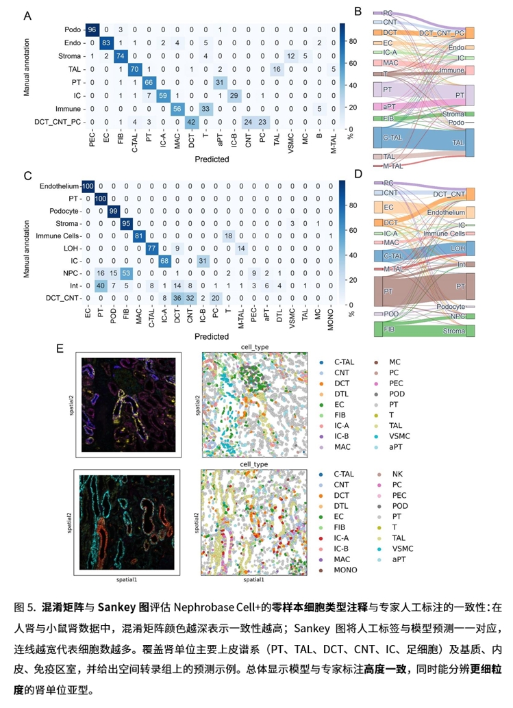
本研究提出肾脏单细胞基础模型Nephrobase Cell+,基于约3950万个细胞/细胞核的多物种、多模态数据预训练,实现了跨模态数据整合与跨物种细胞对齐。该模型在零样本注释、空间与解离数据关联等方面表现优于传统流程与通用模型,为系统性解码肾脏细胞图谱、挖掘调控网络及推动临床转化提供了统一计算平台。
Nephrobase Cell+ 肾脏器官定向基础模型

   Nephrobase Cell+ 相关示意图    

肾脏细胞类型与微环境高度复杂,长期制约了单细胞与空间组学在跨模态整合、跨物种一致性上的表现;通用基础模型也难以充分捕捉肾脏特异的层级结构与调控线索。

由宾夕法尼亚大学Perelman医学院(肾脏-电解质-高血压科、遗传学系、Penn/CHOP肾脏创新中心)牵头,联合罗格斯大学计算机系与沃顿商学院统计与数据科学系的团队提出Nephrobase Cell+:在~39.5M细胞/细胞核、4,319个样本、人/鼠/大鼠/猪四物种与多模态数据上预训练(sc/snRNA-seq、snATAC-seq、COSMx、Xenium),以统一潜空间连接解离式与空间数据、缓解批次/平台差异,并在跨物种对齐与零样本注释上给出更稳的基线。

Nephrobase Cell+作为肾脏领域的器官定向基础模型,在准确性、可扩展性与泛化上相较传统流程与通用模型均获提升,可作为零样本注释、跨物种映射、空间-解离式整合的通用底座。后续可扩展至更多物种与模态(时空多组学、蛋白/代谢组),并在CKD亚队列或类器官模型上微调以提升诊断与药物反应预测;进一步利用注意力与潜空间挖掘调控网络与候选生物标志物,并持续引入活检与临床结局以打通分子—临床通道。

   Nephrobase Cell+ 相关图示1    Nephrobase Cell+ 相关图示2    Nephrobase Cell+ 相关图示3    Nephrobase Cell+ 相关图示4    Nephrobase Cell+ 相关图示5    Nephrobase Cell+ 相关图示6    

意义与展望

Nephrobase Cell+作为肾脏领域的器官定向基础模型,在准确性、可扩展性与泛化上相较传统流程与通用模型均获提升,可作为零样本注释、跨物种映射、空间-解离式整合的通用底座。后续可扩展至更多物种与模态(时空多组学、蛋白/代谢组),并在CKD亚队列或类器官模型上微调以提升诊断与药物反应预测;进一步利用注意力与潜空间挖掘调控网络与候选生物标志物,并持续引入活检与临床结局以打通分子—临床通道。

参考文献:Li, Chenyu, et al. "Nephrobase Cell+: Multimodal Single-Cell Foundation Model for Decoding Kidney Biology." bioRxiv, 1 Oct. 2025