
类器官作为三维细胞培养模型,能再现器官的结构与功能,被广泛用于药物筛选、疾病建模。然而,它们普遍缺乏复杂血管网络,导致氧气与营养供应不足、代谢物积累,限制了类器官的尺寸和长期培养。
这项研究由复旦大学生命科学学院国家遗传工程重点实验室、南昌大学第一附属医院、昆明医科大学类器官技术研究所、BMF Nano Material Technology和bioGenous Biotech等多方合作完成,通讯作者为赵冰教授。团队利用投影微立体光刻(PμSL)3D打印和微流控系统,成功构建了带微血管网络的类器官芯片,实现了肿瘤和正常组织类器官的厘米级培养,并首次展示了其在药物筛选、毒理测试及病毒基因递送中的应用。
这项工作延续了近年来“类器官-on-a-chip”研究的发展脉络,针对传统器官芯片在营养扩散、血管化结构打印分辨率等方面的限制,提出了一种可扩展且生理学相关性更高的新平台,为突破类器官规模化生产和临床应用瓶颈提供了新思路。

图形摘要
研究亮点
1. 突破尺寸瓶颈
构建了带有微血管网络的芯片,使类器官突破传统生长极限,维持长期培养。
在肺癌与子宫内膜癌模型中,类器官成功生长至厘米级,并在药物反应上更接近临床。
2. 肾脏类器官:毒理学研究新平台
应用该技术培养的厘米级肾类器官,在组织学和分子水平上接近人体肾脏组织。
在顺铂处理下,肾类器官展现出与临床肾毒性一致的表型,包括细胞死亡与小管扩张。
肾脏厘米级类器官能够模拟顺铂引起的肾毒性,提供新型药物毒理评价平台。
3. 病毒与基因递送
借助血管化通路,研究团队实现了腺相关病毒(AAV)的高效感染。
芯片内类器官比传统体系展现出更高的基因转染效率。

图1. 血管化类器官芯片的构建过程:通过微3D打印形成间距400 µm、内径80 µm、外径120 µm的中空血管结构,并在管壁开设约7 µm的微孔;透射电镜成像显示了中空管道及其孔洞;同时提供了芯片设计原理、装配流程及微流控装置实例,最终在平台中引入含100万细胞和30 µL基质胶的混合物进行培养

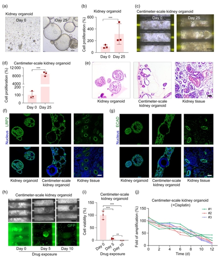
图5. 肾类器官在血管化芯片上的培养及其对顺铂肾毒性的模拟:亮场成像和统计结果表明类器官在25天内持续扩增并达到厘米级;HE染色及免疫荧光检测显示其组织学和分子特征与肾脏组织一致,表达典型标志物LRP2和E-cadherin;在顺铂处理下,厘米级肾类器官出现细胞死亡和功能受损,存活曲线及扩增折线清晰反映了其对药物毒性的真实反应

图6. 腺相关病毒(AAV)在厘米级类器官中的递送过程:通过微血管通路,AAV在类器官内部实现循环渗透并与细胞充分接触;感染48小时后,肺癌厘米级类器官中可见更强的GFP荧光信号,显示出更高的转染效率;定量分析与流式细胞术结果均证实,厘米级类器官相比传统类器官具有更高比例的GFP阳性细胞,表明该平台能显著提升病毒基因递送效率
意义与展望:
该研究通过高精度3D打印与微流控技术,首次实现了厘米级血管化类器官的长期培养,不仅在肿瘤模型中验证了药物敏感性和基因递送优势,更在肾脏类器官中展现出高度的组织学相似性与功能真实性,成功模拟了顺铂诱发的肾毒性反应。对于肾脏类器官研究而言,这一成果突破了传统类器官规模与存活期的限制,使其能够更好地应用于药物肾毒性检测、疾病建模和个性化治疗探索。未来,该平台有望推动肾类器官在药物研发、毒理学评价及再生医学领域的标准化和产业化进程,为临床应用提供更坚实的支撑。
文献来源
Gong, X., Yang, C., Peng, J., Ding, X., Yang, H., Wang, A. G., Dzakah, E. E., & Zhao, B. (2025). Vascularized organoid-on-a-chip for centimeter-scale organoid cultivation. Bio-Design and Manufacturing, 8(3), 410–422. https://doi.org/10.1631/bdm.2400424
公司地址
深圳
广东省深圳市龙华区观澜银星智界2期A座11楼
广州
广东省广州和盛广场
武汉
湖北武汉光谷生物城
联系电话
商务支持
17276665437(李先生)
技术支持
18843183823(田先生)